Evaluación de diferentes estrategias para la generación de sistemas de predicción por conjuntos regionales de escala convectiva en un caso de precipitación intensa
DOI:
https://doi.org/10.24215/1850468Xe022Palabras clave:
conjunto, alta resoluci´on, precipitaci´onResumen
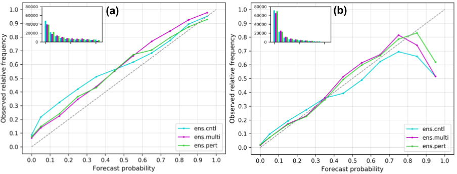
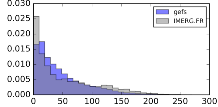
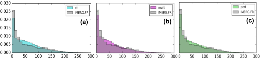
El pronóstico por conjuntos constituye una metodología consolidada para incorporar la incertidumbre asociada a los pronósticos en diversas escalas espaciales y temporales. En particular, en la mesoescala, no es claro aún cuáles son las técnicas más efectivas para representar la incertidumbre asociada a las condiciones iniciales y a los errores de modelo. En este trabajo se evalúan tres alternativas diferentes para la generación de pronósticos por conjuntos en alta resolución, y se realiza una comparación con un sistema de predicción por conjuntos global de baja resolución. Cada conjunto se construyó con 20 miembros utilizando el modelo WRF-ARW y 4 km de resolución horizontal sobre un dominio que abarca el centro noreste de Argentina. Se explora el desempeño de los conjuntos para un caso de estudio de precipitación intensa entre el 22 y 24 de diciembre de 2015. Los resultados se centran en el análisis del desempeño del pronóstico de precipitación y muestran que los conjuntos en alta resolución tienen mejor desempeño que el sistema global de menor resolución tanto en términos de la precisión del pronóstico como en términos de la cuantificación de su incertidumbre. En este trabajo, los conjuntos donde solo se perturban las condiciones iniciales y de borde tienden a mostrar una menor dispersión que aquellos en donde se combinan diferentes parametrizaciones de los procesos de escala sub-reticular para la representación de los errores de modelo. Estos ´últimos presentan además un menor sesgo para umbrales mayores a 10 mm. Asimismo, aumentar la resolución de las condiciones iniciales y de borde de la media del ensamble aumenta levemente la dispersión y mejora la representación espacial de los patrones de precipitación para todos los umbrales considerados.
Referencias
Baker, L. H., Rudd, A. C., Migliorini, S., and Bannister, R. N.: Representation of model error in a convective-scale ensemble prediction system, Nonlin. Processes Geophys., 21, 19–39, https://doi.org/10.5194/npg-21-19-2014, 2014.
Barthlott, C. y Kalthoff N., 2011: A numerical sensitivity study on the impact of soil moisture on convection-related parameters and convective precipitation over complex terrain. J. Atmos. Sci., 68, 2971–2987, doi:10.1175/JAS-D-11-027.1.
Berner, J., Fossell, K., Ha, S.-Y., Hacker, J. y Snyder, C., 2015: Increasing the skill of probabilistic forecasts: Understanding performance improvements from model-error representations Mon. Wea. Rev., 143, 1295-1320, doi:10.1175/MWR-D-14-00091.1.
Berner, J., Ha, S.-Y., Hacker, J., Fournier, A. y Snyder, C., 2011: Model uncertainty in a mesoscale ensemble prediction system: Stochastic versus multiphysics representations. Mon. Wea. Rev., 139, 1972–1995, doi:10.1175/2010MWR3595.1.
Bouttier, F., Vié, B., Nuissier, O. y Raynaud, L., 2012: Impact of Stochastic Physics in a Convection-Permitting Ensemble. Mon. Wea. Rev., 140, 3706-3721. 10.1175/MWR-D-12-00031.1.
Chen, F., y Dudhia, J., 2001: Coupling an advanced land surface–hydrology model with the Penn State–NCAR MM5 modeling system. Part I: Model description and implementation. Mon. Wea. Rev., 129, 569–585, doi:10.1175/1520-0493.
Clark, A. J., Weiss, S. J., Kain, J. S., y otros., 2012: An overview of the 2010 hazardous weather testbed experimental forecast program spring experiment. Bull. Amer. Meteor. Soc., 93, 55–74, doi: 10.1175/BAMS-D-11-00040.1.
Clark, A. J., Gallus Jr., W. A., Xue, M. y Kong, F., 2010: Growth of spread in convection-allowing and convection-parameterizing ensembles. Wea. Forecasting, 25, 594–612.
Clark, A. J., Gallus Jr., W. A., Xue, M. y Kong F., 2009: A comparison of precipitation forecast skill between small convection-allowing and large convection-parameterizing ensembles. Wea. Forecasting, 24, 1121–1140, doi:10.1175/2009WAF2222222.1.
Clark, A. J., Gallus Jr. W. A. y Chen T. C., 2007: Comparison of the Diurnal Precipitation Cycle in Convection Resolving and Non-Convection-Resolving Mesoscale Models. Mon. Wea. Rev., 135, 3456-3473.
Demaria, E., Rodriguez, D., Ebert B., Salio, P., Su, F. yValdes, J.B., 2011: Evaluation of mesoscale convective systems in South America using multiple satellite products and an object-based approach. J. Geophys. Res. 116: D08103 doi: 10.1029/2010jd015157.
Dillon, M.E., Maldonado, P., Corrales, P., García Skabar, Y., Ruiz, J. J., Sacco, M., Cutraro, F., Mingari, L., Matsudo, C., Vidal, L., Rugna, M., Hobouchian, M.P., Salio, P., Nesbitt, S., Saulo, C., Kalnay, E. y Miyoshi, T., 2021: A rapid refresh ensemble based data assimilation and forecast system for the RELAMPAGO field campaign. Atmos. Res. https://doi.org/10.1016/j.atmosres.2021.105858.
Dillon, M.E., Matsudo, C., García Skabar, Y., Sacco y M., Alvarez Imaz, M., 2020: Implementación del sistema de pronóstico numérico en el HPC: Configuración del ensamble. Nota Técnica SMN 2020-79.
Dillon, M. E., García Skabar, Y., Kalnay, E., Ruiz, J. J. y Collini, E., 2019: Sensibilidad De Un Sistema De Asimilación De Datos Por Ensambles A Diferentes Configuraciones, Implementado En El Sur De Sudamérica. Revista Meteorológica, V. 44 No.2, P. 15-34, 2019.
Dillon, M. E., García Skabar, Y., Ruiz, J. J., Kalnay, E., Collini, E., Echevarría, P., Saucedo, M., Miyoshi, T. y Kunii, M., 2016: Application Of The Wrf-letkf Data Assimilation System Over Southern South America: Sensitivity To Model Physics. Wea. Forecasting, 31, 217–236.
Dudhia, J., 1989: Numerical study of convection observed during the winter monsoon experiment using a mesoscale two-dimensional model. J. Atmos. Sci., 46, pp. 3077-3107.
Du, J., Berner, J., Buizza, R., Charron, M., Houtekamer, P.L., Hou, D., Jankov, I., Mu, M., Wang, X., Wei, M. y Yuan, H., 2018. Ensemble methods for meteorological predictions. DOI: https://doi.org/10.7289/V5/ON-NCEP-493.
Ferro, C. y Stephenson D., 2011: Extremal Dependence Indices: Improved Verification Measures for Deterministic Forecasts of Rare Binary Events. Wea. Forecasting, 26. 10.1175/WAF-D-10-05030.1.
Frogner, I.L., Andrae, U., Ollinaho, P., Hally, A., Hämäläinen, K., Kauhanen, J., Ivarsson, K.I. y Yazgi, D.: 2022. Model Uncertainty Representation in a Convection-Permitting Ensemble—SPP and SPPT in HarmonEPS. Mon. Wea. Rev., 150(4), 775-795. DOI: https://doi.org/10.1175/MWR-D-21-0099.1.
Frogner, I.L., Andrae, U., Bojarova, J., Callado, A., Escribà, P.A.U., Feddersen, H., Hally, A., Kauhanen, J., Randriamampianina, R., Singleton, A. y Smet, G.: 2019. HarmonEPS-the HARMONIE ensemble prediction system. Wea. Forecasting, 34(6), 1909-1937. DOI: https://doi.org/10.1175/WAF-D-19-0030.1.
Gebhardt, C., Theis, S.E., Paulat, M. y Ben Bouallègue, Z., 2011: Uncertainties in COSMO-DE precipitation forecasts introduced by model perturbations and variation of lateral boundaries. Atmos. Res. 100, 168-177.
Guan, H., Cui, B. y Zhu, Y., 2015: Improvement of statistical postprocessing using GEFS reforecast information. Wea. Forecasting, 30, 841–854, doi:10.1175/WAF-D-14-00126.1.
Hacker, J., Ha, S., Snyder, C., Berner, J., Eckel, F., Kuchera, E., Pocernich, M., Rugg, S., Scharamm J. y Wang, X., 2011b: The U.S. Air Force Weather Agency's mesoscale ensemble: Scientific description and performance results. Tellus A. 63. 625-641. 10.1111/j.1600-0870.2010.00497.x.
Hartmann, H.C., Pagano, T.C., Sorooshiam, S. y Bales, R. 2002. Confidence builder: evaluating seasonal climate forecasts from user perspectives. Bull. Amer. Met. Soc., 84, 683-698.
Hermoso A., Homar V., Greybush S., Stensrud D., 2020: Tailored Ensemble Prediction Systems: Application of Seamless Scale Bred Vectors, Journal of the Meteorological Society of Japan. Ser. II, Article ID 2020-053, Online ISSN 2186-9057, Print ISSN 0026-1165.
Hobouchian, M. P., Salio, P., García Skabar, Y., Vila, D. y Garreaud, R., 2017: Assessment of satellite precipitation estimates over the slopes of the subtropical Andes. Atmos. Res., 190, 43–54. doi:10.1016/j.atmosres.2017.02.
Hohenegger, C., A. Walser, W. Langhans, and C. Schär, 2008: Cloud-resolving ensemble simulations of the August 2005 Alpine flood. Quart. J. Roy. Meteor. Soc., 134 , 889–904.
Hohenegger, C. y Schär C., 2007: Predictability and error growth dynamics in cloud-resolving models. J. Atmos. Sci., 64: 4467-4478.
Hong, S.-Y., y J.-O. J. Lim, 2006: The WRF single-moment 6-class microphysics scheme (WSM6). J. Korean Meteor. Soc., 42, 129–151.
Hong, S.Y., Noh, Y., y Dudhia, J., 2006: A new vertical diffusion package with an explicit treatment of entrainment processes. Mon. Wea. Rev., 134, 2318-2341. doi:10.1175/MWR3199.1.
Huffman G., Bolvin D., Braithwaite D., Hsu K., Joyce R. y Xie P., 2014: Integrated Multi-satellitE Retrievals for GPM (IMERG), version 4.4. NASA's Precipitation Processing Center, accessed 31 March, 2015, ftp://arthurhou.pps.eosdis.nasa.gov/gpmdata/.
Huffman, G.J., Bolvin, D.T. y Nelkin, E.J., 2015: Integrated Multi-satellitE Retrievals for GPM (IMERG) Technical Documentation. NASA/GSFC Code 612, 47. http://pmm.nasa.gov/sites/default/files/document_files/IMERG_doc.pdf (accessed 16.09.19).
Jirak, I. L., Clark A. J., Roberts B., Gallo B. y Weiss S. J., 2018: Exploring The Optimal Configuration Of The High Resolution Ensemble Forecast System. 29th Conf. On Weather Analysis And Forecasting/25th Conf. On Numerical Weather Prediction, Denver, Co, Amer. Meteor. Soc., 14b.6, Https://Ams.Confex.Com/Ams/29waf25nwp/Webprogram/Paper345640.Html.
Jolliffe I., Stephenson D., 2011: Forecast Verification: A Practitioner's Guide in Atmospheric Science. Wiley Editorial. Print ISBN:9780470660713. 254 pp.
Kain, J., Coniglio, M.C., Correia, J., Clark, A.J., Marsh, P.T., Ziegler, C.L., Lakshmanan, V., Miller, S.D., Dembek, S.R., Weiss, S.J., Kong, F., Xue, M., Sobash, R.A., Dean, A.R., Jirak, I.L., y otros, 2013: A feasibility study for probabilistic convection initiation forecasts based on explicit numerical guidance Bull. Amer. Met. Soc., 94: 1213-1225. DOI: 10.1175/Bams-D-11-00264.1.
Kain, J., Weiss, S.J., Bright, D., Baldwin, M., Levit, J., Carbin, G., Schwartz, C., Weisman, M., Droegemeier, K., Weber, D. y Thomas, K., 2008: Some Practical Considerations Regarding Horizontal Resolution in the First Generation of Operational Convection-Allowing NWP. Wea. Forecasting, 23, 931-952.
Kalnay, E., Kanamitsu, M., y Baker, W. E., 1990: Global numerical weather prediction at the National Meteorological Center. Bull. Amer. Met. Soc., 71, 1410–1428.
Lean, H. W., Clark, P. A., Dixon, M., M.Roberts, N., Fitch, A., Forbes, R., y Halliwell, C., 2008: Characteristics of high-resolution versions of the Met Office Unified Model for forecasting convection over the United Kingdom. Mon. Wea. Rev., 136, 3408–3424, doi:10.1175/2008MWR2332.1.
Lavaysse, C., Carrera, M., Bélair, S., Gagnon, N., Frenette, R., Charron, M., y Yau M., 2013: Impact of surface parameter uncertainties within the Canadian Regional Ensemble Prediction System. Mon. Wea. Rev., 141, 1506–1526, doi:10.1175/MWR-D-11-00354.1.
Li, X., Charron, M., Spacek, L., & Candille, G., 2008: A Regional Ensemble Prediction System Based on Moist Targeted Singular Vectors and Stochastic Parameter Perturbations, Monthly Weather Review, 136(2), 443-462.
Liu C. y Zipser, E.J., 2015: La distribución global de los sistemas de precipitación más grandes, profundos e intensos, Geophys. Res. Lett., 42, 3591–3595, doi: 10.1002 / 2015GL063776.
Liu, C., Moncrieff, M. W., Tuttle, J. D. y Carbone R. E., 2006: Explicit and Parameterized Episodes of Warm-Season Precipitation over the Continental United States. Adv. Atmos. Sci., 23, 91-105.
Maldonado, P., Ruiz J., y Saulo C., 2020: Parameter sensitivity of the WRF–LETKF system for assimilation of radar observations: Imperfect-model observing system simulation experiments; American Meteorological Society; Wea. Forecasting, 35, 4, 5-2020, 1345-13620882-8156.
Milbrandt, J. A., y Yau M. K., 2005a: A multimoment bulk microphysics parameterization. Part I: Analysis of the role of the spectral shape parameter. J. Atmos. Sci., 62, 3051–3064.
Mittermaier, M., Roberts, N. y Thompson, S., 2013: A long-term assessment of precipitation forecast skill using the Fractions Skill Score. Meteorological Applications. 20. 10.1002/met.296.
Mlawer, E. J., S. J. Taubman, P. D. Brown, M. J. Iacono, and S. A. Clough, 1997: Radiative transfer for inhomogeneous atmospheres: RRTM, a validated correlated-k model for the longwave. J. Geo. Res., 102, 16663, doi: 10.1029/97JD00237.
Molteni, F., Buizza, R., Palmer, T. y Petroliagis, T., 1996: The ECMWF ensemble prediction system: Methodology and validation. Quart. J. Roy. Meteor. Soc., 122(529), pp.73-119.
Murphy, A.H., 1973: A new vector partition of the probability score. J. Appl. Meteor., 12, 595-600.
Raynaud, L. y Bouttier, F., 2016: Comparison of initial perturbation methods for ensemble prediction at convective scale. Quart. J. Roy. Meteor. Soc., 142(695), pp.854-866. DOI: https://doi.org/10.1002/qj.2686.
Roberts, N. M., y Lean H., 2008: Scale-selective verification of rainfall accumulations from high-resolution forecasts of convective events. Mon. Wea. Rev., 136, 78–97, doi:10.1175/2007MWR2123.1.
Romine, G. S., Schwartz, C. S., Berner, J., Fossell, K. R., Snyder, C., Anderson, J. L., y Weisman M. L., 2014: Representing forecast error in a convection-permitting ensemble system. Mon. Wea. Rev., 142, 4519–4541, doi:10.1175/MWR-D-14-00100.1.
Ruiz, J.J. y Saulo, C., 2012: How sensitive are probabilistic precipitation forecasts to the choice of calibration algorithms and the ensemble generation method? Part I: Sensitivity to calibration methods. Met. Apps, 19, 302–313.
Ruiz, J.J., Saulo, C. y Kalnay, E., 2012: How sensitive are probabilistic precipitation forecasts to the choice of calibration algorithms and the ensemble generation method? Part II: sensitivity to ensemble generation method. Met. Apps, 19, 314–324. doi: 10.1002/met.262.
Ruiz, J. J., C. Saulo y E. Kalnay, 2009: Comparison of methods to generate probabilistic quantitative precipitation forecasts over South America. Wea. Forecasting, 24, 319–336.
Salio P., Hobouchian M. P., García Skabar Y. y Vila D., 2014: Evaluation of high-resolution satellite precipitation estimates over southern South America using a dense rain gauge network; Elsevier; Atmos. Res., 163, 11-2014, 146-161.
Salio, P., Nicolini, M. y Zipser, E. J., 2007: Mesoscale convective systems over southeastern South America and their relationship with the South American low-level jet. Mon. Wea. Rev., 135(4), 1290-130.
Saucedo, M., 2016: Estudio de los efectos de diferentes fuentes de error sobre la calidad de los análisis generados por un sistema de asimilación por filtros de Kalman. Tesis de doctorado, DCAO, FCEyN, UBA.
Saucedo, M., Ruiz J. J. y Saulo C., 2014: Sensitivity experiments to design a regional assimilation system combining the LETKF and the WRF Model. Abstracts, The World Weather Open Science Conf., Montreal, QC, Canada, WMO–ICSU–Environment Canada, SCI-POS1038. [Available online at http://wwosc2014.org/pdf/20140825-WWOSC-FinalBookofAbstracts.pdf.]
Schneider, U., Fuchs, T., Meyer-Christoffer, A., y Rudolf, B., 2008: Global Precipitation Analysis Products of the GPCC, Tech. rep., Global Precipitation Climatology Centre (GPCC).
Schumacher, R.S., y Clark A.J., 2014: Evaluation of ensemble configurations for the analysis and prediction of heavy-rain-producing mesoscale convective systems. Mon. Wea. Rev., 142, 4108-4138.
Schumacher, R.S., A.J. Clark, M. Xue, y Kong F., 2013: Factors influencing the development and maintenance of nocturnal heavy-rain-producing convective systems in a storm-scale ensemble. Mon. Wea. Rev., 141, 2278-2801.
Schwartz, C. S., Romine G. S., Sobash R. A., Fossell K. R., y Weisman M. L., 2015b: NCAR’s experimental real-time convection-allowing ensemble prediction system. Wea. Forecasting, 30, 1645–1654, doi:10.1175/WAF-D-15-0103.1.
Schwartz, C. S., Romine G. S., Smith K. R., y Weisman M. L., 2014: Characterizing and optimizing precipitation forecasts from a convection-permitting ensemble initialized by a mesoscale ensemble Kalman filter. Wea. Forecasting, 29, 1295–1318, doi:10.1175/WAF-D-13-00145.1.
Schwartz, C., Kain J., Weiss S., Xue M., Bright D., Kong F., Thomas K., Levit J., Coniglio M., y Wandishin M., 2010: Toward Improved Convection-Allowing Ensembles: Model Physics Sensitivities and Optimizing Probabilistic Guidance with Small Ensemble Membership. Wea. Forecasting, 25, 263–280, doi:10.1175/2009WAF2222267.1.
Schwartz, C.S., Kain, J.S., Weiss, S.J., Xue, M., Bright, D.R., Kong, F., Thomas, K.W., Levit, J.J., y Coniglio, M., 2009: Next-Day Convection-Allowing WRF Model Guidance: A Second Look at 2-km versus 4-km Grid Spacing. Mon. Wea. Rev., 137, 3351-3372.
Skamarock, W. C., Klemp, J. B., Dudhia, J., Gill, D. O., Liu, Z., Berner, J., Wang W., Powers J., Duda M., Barker D. y Huang, X. Yu., 2021: A Description of the Advanced Research WRF Model Version 4.3 (No. NCAR/TN-556+STR). doi:10.5065/1dfh-6p97.
Skamarock, W. C., Klemp, J. B., Dudhia, J., Gill, D. O., Barker, D., Duda, M. G., Huang X., Wang W. y Powers, J. G., 2008: A Description of the Advanced Research WRF Version 3 (No. NCAR/TN-475+STR). University Corporation for Atmospheric Research. doi:10.5065/D68S4MVH.
Stauffer D. y Seaman N.L., 1990: Use of Four-Dimensional Data Assimilation in a limited area mesoscale model. Part I: Experiments with synoptic-scale data. Mon. Wea. Rev, 118, pp. 1250-1277.
Stephenson, D., Casati B., Ferro C., y Wilson C., 2008: The extreme dependency score: A non-vanishing measure for forecasts of rare events. Met. Apps, 15, 41–50.
Sungmin O., Foelsche, U., Kirchengast, G., Fuchsberger, J., Tan, J. y Petersen, WA, 2017: Evaluación de las estimaciones de precipitación GPM IMERG temprana, tardía y final utilizando datos de medición de WegenerNet en el sureste de Austria, Hydrol. Earth Syst. Sci., 21, 6559-6572, https://doi.org/10.5194/hess-21-6559-2017.
Vié, B., O. Nuissier y V. Ducrocq, 2011: Cloud-resolving ensemble simulations of Mediterranean heavy precipitating events: Uncertainty on initial conditions and lateral boundary conditions. Mon. Wea. Rev., 139, 403–423, doi:10.1175/2010MWR3487.1.
Weisman, M. L., Davis, C., Wang, W., Manning, K. W. y J. B. Klemp, 2008: Experiences with 0–36-h explicit convective forecasts with the WRF-ARW model. Wea. Forecasting, 23, 407–437.
Xu, Z., Chen, J., Mu, M. et al., 2022: A Nonlinear Representation of Model Uncertainty in a Convective-Scale Ensemble Prediction System. Adv. Atmos. Sci. 39, 1432–1450. https://doi.org/10.1007/s00376-022-1341-x.
Xue, M., F. Kong, K. W. Thomas, J. Gao, Y. Wang, K. Brewster, K. K. Droegemeier, X. Wang, J. Kain, S. Weiss, D. Bright, M. Coniglio y J. Du, 2009: CAPS realtime multi-model convection-allowing ensemble and 1-km convection-resolving forecasts for the NOAA Hazardous Weather Testbed 2009 Spring Experiment. 23nd Conf. Wea. Anal. Forecasting/19th Conf. Num. Wea. Pred., Omaha, NB, Amer. Meteor. Soc., Paper 16A.2.
Xue, M., F. Kong, D. Weber, K. W. Thomas, Y. Wang, K. Brewster, K. K. Droegemeier, J. S. Kain, S. J. Weiss, D. R. Bright, M. S. Wandishin, M. C. Coniglio y J. Du, 2007: CAPS realtime storm-scale ensemble and high-resolution forecasts as part of the NOAA Hazardous Weather Testbed 2007 Spring Experiment. Preprints, 22th Conference on Weather Analysis and Forecasting/18th Conference on Numerical Weather Prediction, Park City, UT, Amer. Meteor. Soc., CD-ROM, 3B.1.
Zhang, F., Snyder, C. y Rotunno, R., 2003: Effects of moist convection on mesoscale predictability. J. Atmos. Sci., 60: 1173-1185.
Zeng, X.-M.; Liang, Y.-J.; Wang, Y.; Zheng, Y.-Q, 2021: Ensemble Forecasting Experiments Using the Breeding of Growing Modes with Perturbed Land Variables. Atmosphere 2021, 12, 1578. https://doi.org/10.3390/atmos12121578.
Descargas
Archivos adicionales
Publicado
Número
Sección
Licencia
Derechos de autor 2023 Cynthia Matsudo, Yanina Garc´ıa Skabar, Juan Jos´e Ruiz

Esta obra está bajo una licencia internacional Creative Commons Atribución-NoComercial-CompartirIgual 4.0.
Acorde a estos términos, el material se puede compartir (copiar y redistribuir en cualquier medio o formato) y adaptar (remezclar, transformar y crear a partir del material otra obra), siempre que a) se cite la autoría y la fuente original de su publicación (revista y URL de la obra), b) no se use para fines comerciales y c) se mantengan los mismos términos de la licencia.
























