La revisión bibliográfica en el doctorado en Administración
DOI:
https://doi.org/10.24215/23143738e049Palabras clave:
Administración; doctorado; revisión bibliográfica.Resumen
El objetivo del artículo es contribuir a la valoración de la revisión bibliográfica como medio para mejorar el aporte de las tesis doctorales en la disciplina.
Para ello se identifican los distintos públicos a los que está dirigida, se articulan aportes para ilustrar los momentos de la revisión bibliográfica y se sugieren los pasos para llevarla adelante, así como también se brindan ejemplificaciones orientadoras.
El artículo también alerta sobre la abundancia de fuentes en internet y cómo la relación con el director, consejero de estudios, puede contribuir positivamente a las tareas.
Finalmente, se concluye que una sólida construcción argumental descansa en una apropiada revisión de fuentes documentales y que tal tarea se debe reconocer en el marco de la maduración doctoral, de allí el valor de las distintas instancias de acompañamiento que se le ofrezca en el programa al doctorando.
Descargas
Referencias
Al-Shammari, A. J. (1994). Management development practices and National Culture: The case of Bahraini Banking Sector (Tesis Doctoral). Glasgow/Scotland.
Armitage, A., y Keeble-Allen, D. (2008). Undertaking a Structured Literature Review or Structuring a Literature Review: Tales from the Field. The Electronic Journal of Business Research Methods, 6(2), 103-114.
Aurik, J., Fabel, M., y Jonk, G. (2014). The History of Strategy and Its Future Prospects. A.T. Kearney Inc.
Carlisle, H. M. (1976). Patterns of Management Thought: The search for new perspectives. USU Faculty Honor Lecture, Utah State University. Recuperado de http://digitalcommons.usu.edu/Honor_lectures/11
Croasdell, D. T., Jenex, M., Yu, Z., Christianson, T., Chakradeo, M., y Makdum, W. (2002). A Meta-Analysis of Methodologies for Research in Knowledge Management, Organizational Learning and Organizational Memory: Five Years at HICSS. Proceedings of the 36th Hawaii International Conference on System Sciences.
Denyer, D. (27 de 02 de 2017). http://www.daviddenyer.com. Recuperado de http://www.daviddenyer.com/wp-content/uploads/2017/02/Doing-a-literature-review.pdf
Department of Sociology Faculty of Arts and Sciences Harvard University. (2009). A Guide to Writing a Senior Thesis in Sociology. Cambridge, MA USA: President and Fellows of Harvard College.
Ericsson, A. K., y Smith, J. (1991). Toward a general theory of expertise: Prospects and limits. New York: The Cabridge University Press.
Grant, M. J., y Booth, A. (2009). A typologyy of reviews: an analysis of 14 reviews types and associated methodologies. Health Information and Libraries Journal, 26, 91-08.
Guirao-Goris, J. A., Olmedo Salas, A., y Ferrer Ferrandis, E. (2008). El artículo de revisión. Revista Interamericana de Enfermería Comunitaria, 1-6.
Hanson, S. O. (1994). Decision Theory: A brief Introduction. (D. o. (KTH), Ed.) Stockholm.
Hart, C. (1998). Doing a literature review: Releasing the Social Science Research Imagination . London • Thousand Oaks • New Delhi: SAGE Publications.
Kaushik, A. (Jul/Dec de 2012). Evaluation of internet resources: A review of selected literature. Brazilian Journal of Information Science, 6(2), 61-83. Recuperado de http://www2.marilia.unesp.br/revistas/index.php/bjis/index
Koontz, H. (2000). Revisión de la jungla administrativa. Revista de Contaduría y Administración, (199), 55-74.
Mancoksky, V. (2009). ¿Qué se espera de una tesis de doctorado? Breve introducción sobre algunas cuestiones y expectativas en torno a la formación doctoral. Revista Argentina de Educación Superior, 1(1), 201-216.
Novak, J. D. (2000). Conocimiento y aprendizaje. España: Alianza.
Novak, J. D., y Cañas, A. J. (2006). The Theory Underlying Concept Maps and How to Construct them. (C. M. Miller, Trad.) Recuperado de http://cmap.ihmc.us/docs/pdf/TheoryUnderlyingConceptMaps.pdf
Puks, R. (2016). Software Tools for Supporting Literature Reviews: An Overview and a Case Study. (Tesis de maestría). Tallinn University, School of Digital Technologies.
Scarano, E. R. (2017). La tesis de doctorado en administración. Ciencias Administrativas, 9(5), 17-28.
Student Learning Centre of University of Otago. (2016). Writing a Literature Review. Recuperado de http://www.otago.ac.nz/hedc/otago615355.pdf
Vermeulen, F. (2007). I shall not remain insignificant: Adding a second loop to matter more. Academy of Management Journal, 50(4), 754-761.
Webster, J., y Watson, R. T. (Jun de 2002). Analyzing the past to prepare for the future: Writing a literature review. MIS Quarterly, 26(2), xii-xxii.
Descargas
Archivos adicionales
- Archivo xml
- Tabla 1. Objetivos de la revisión bibliográfica
- Ilustración 1. Ejemplo de criterio de inclusión
- Ilustración 2. Ejemplo de eje de tiempo
- Ilustración 3. Ejemplo de eje de tiempo ...
- Ilustración 4. Ejemplo de tiempo de múltiples capas...
- Ilustración 5. Ejemplo de múltiples contribuciones y perspectivas
- Ilustración 6. Ejemplo de identificación de contextos
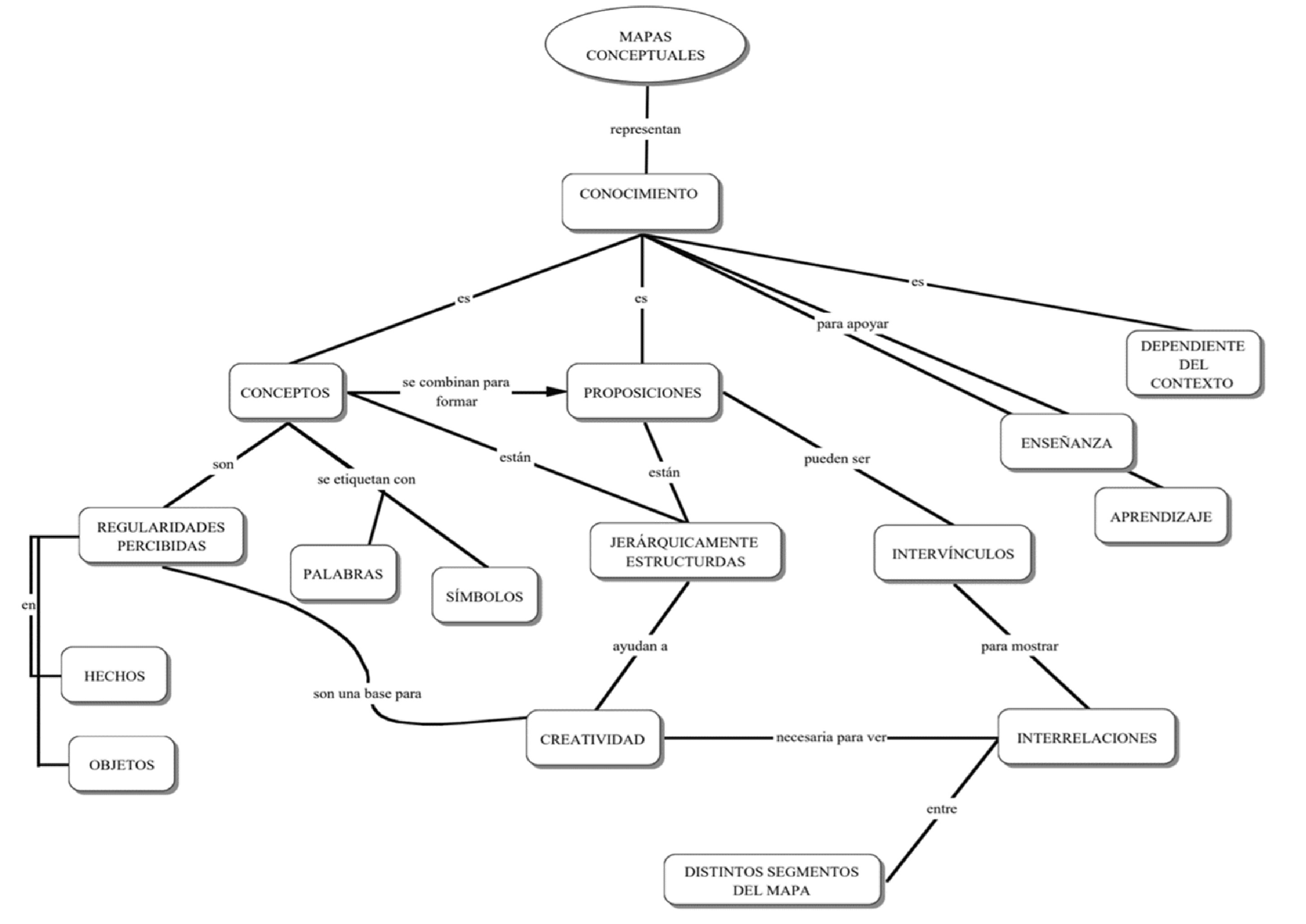
- Ilustración 7. Ejemplo de mapa conceptual
- Tabla 2. Ejemplo de Glosario
- Tabla 3. Definiciones seleccionadas de desarrollo gerencial
- Tabla 4 A. Ejemplo de visualización de meta - análisis
- Tabla 4 B. Ejemplo de visualización de meta - análisis
Publicado
Número
Sección
Licencia
Aquellos autores/as que tengan publicaciones con esta revista, aceptan los términos siguientes:
- Los autores/as conservarán sus derechos de autor y garantizarán a la revista el derecho de primera publicación de su obra, el cuál estará simultáneamente sujeto a la Creative Commons Atribución-NoComercial-CompartirIgual 4.0 Internacional (CC BY-NC-SA 4.0) que permite a terceros compartir la obra siempre que se indique su autor y su primera publicación esta revista, no hagan uso comercial de ella y las obras derivadas de hagan bajo la misma licencia.
- Los autores/as podrán adoptar otros acuerdos de licencia no exclusiva de distribución de la versión de la obra publicada (p. ej.: depositarla en un archivo telemático institucional o publicarla en un volumen monográfico) siempre que se indique la publicación inicial en esta revista.
- Se permite y recomienda a los autores/as difundir su obra a través de Internet (p. ej.: en archivos telemáticos institucionales o en su página web) antes y durante el proceso de envío, lo cual puede producir intercambios interesantes y aumentar las citas de la obra publicada. (Véase El efecto del acceso abierto).























