¿How to stimulate significance, responsibility and the level of knowledge? Diagnostic tool to enrich labor functions
DOI:
https://doi.org/10.24215/23143738e025Keywords:
significance, responsability, labor results, enrichment of work functionsAbstract
This document describes how to stimulate work significance, responsibility and the level of knowledge about the labor outcomes, from the application of a diagnostic tool focused on enriching work functions. The typology of the study is exploratory, descriptive and explanatory. Non-probabilistic sampling included volunteers who answered a questionnaire available online during 2015/2016; the sample includes 350 Latin American workers, most of them from Argentina and Brazil.
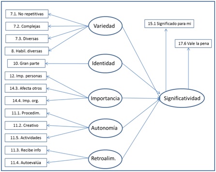
The operation of the model is analyzed by applying structural equation models (SEM). The partial results show that the significance of the work is strongly conditioned by the variety of tasks, the relevance of the possition job and the feedback; the importance rather than the autonomy encourages the level of responsibility assumed. Finally, the variables that favor the degree of knowledge of the results achieved are not the variables of social interaction, but the fact of having direct and clear information, being able to self-evaluate and correct and be aware of the importance of the position.
Downloads
References
Antunes, R. (2013). Los sentidos del trabajo. Ensayo sobre la afirmación y la negación del trabajo. Segunda Edición ampliada. Nueva morfología del trabajo y sus principales tendencias: informalidad, infroproletariado, (in)materialidad y valor. Buenos Aires: Ediciones Herramienta.
Bauman, Z. (1999). La globalización: consecuencias humanas. San Pablo: Fondo de Cultura Económica.
Breaugh, J. A. (1985). The measurement of work autonomy. Human Relations, 38, 551-570.
Bollen, K.A. (1989). Structural equations with latent variables. New York: John Wiley y Sons, Inc.
Campion, M. A. (1988). Interdisciplinary approaches to job design: A constructive replication with extensions. Journal of Applied Psychology, 73, 467-481.
Campion, M. A., Medsker, G. J. y Higgs, A. C. (1993). Relations between work group characteristics and effectiveness: Implications for designing effective work groups. Personnel Psychology, 46, 823-850.
Campion, M. A. y Thayer, P. W. (1985). Development and field evaluation of an interdisciplinary measure of job design. Journal of Applied Psychology, 70, 29-43.
Castells, M. (2002). La era de la información: economía, sociedad y cultura: la sociedad red (2ª ed.). Madrid: Alianza Editorial, S. A.
Castillo, J.J. (1996). Sociología del trabajo. Madrid: CIS.
Cornelius III, E.T. (1988). Practical findings from analysis research. En S. Gael (Ed), The job analysis handbook for business, industry, and government. Nueva York: John Wiley y Sons.
Curubeto, C. (2007). La marca universitaria, atributos, beneficios o valores: ¿Qué utilizan las universidades de Buenos Aires para construir su identidad de marca y su propuesta de valor? Buenos Aires: Editorial Dunken.
Edwards, J. R., Scully, J. A. y Brtek, M. D. (1999). The measurement of work: Hierarchical representation of the multi-method job design questionnaire. Personnel Psychology, 52, 305–334.
- (2000). The nature and outcomes of work: A replication and extension of interdisciplinary work-design research. Journal of Applied Psychology, 85, 860-868.
Fortea, M., Fuertes, F. y Agost, R. (1994). Evaluación del Modelo Motivacional de las Características del Puesto, a partir de una Muestra Variada. Psicología del Trabajo y de las Organizaciones, 10(29), 32-52.
Fried, Y. y Ferris, G. R. (1987). The validity of the job characteristics model: A review and meta-analysis. Personnel Psychology, 40, 287-322.
Fuertes, F., Pérez, F. y Díaz. D. (1985). La organización del "Practicum" de Psicología Laboral del Departamento de Psicología Social y Laboral de la Universidad de La Laguna: Una experiencia didáctico-práctica. Trabajo presentado en el I Congreso Nacional de Psicología Social, Granada.
Garza Toledo, E. de la (2000). Tratado Latinoamericano de Sociología del trabajo (Primera Reimpresión). México: El Colegio de México; Facultad Latinoamericana de Ciencias Sociales; Universidad Autónoma Metropolitana y Fondo de Cultura Económica
- (Coordinador). (2006). Teorías sociales y estudios del trabajo: Nuevos enfoques. Barcelona: Anthropos.
Genoud, M. A. (2007). El buen gobierno corporativo: Un tema instalado que exige respetar las representaciones de los públicos internos. Trabajo presentado en el XV Congreso Nacional de Ética de la Economía y de las Organizaciones. Barcelona.
- (diciembre, 2009). ¿Qué objetivos motivacionales buscan satisfacer los argentinos fuera y dentro de sus trabajos? estudio socio- laboral respecto de los valores argentinos. Revista Sociedad y Economía, 17: 143-158.
Genoud, M. A., Broveglio, G. y Picasso, E. (2012). La estructura motivacional personal y laboral de los argentinos. Saarbrücken, Alemania: Editorial Académica Española.
- (2014). Gestión estratégica del capital humano diverso. Buenos Aires: Aplicación Tributaria.
Gersick, C. J., Bartunk, J. M. y Dutton, J. E. (2000). Learning from academia: The importance of relationships in professional life. Academy of Management Journal,43, 1026–1045.
Grant, A. M., Fried, Y. y Juillerat, T. (2010). Work matters: Job design in classic and contemporary perspectives. En S. Zedeck (Ed.), APA handbook of industrial and organizational psychology, Vol 1: Building and developing the organization (pp. 417-453). Washington, DC, US: American Psychological Association
.
Grant, A. M. y Parker, S. K. (2009). Redesigning work design theories: The rise of relational and proactive perspectives. Academy of Management Annals, 3, 317–375.
Guzzo, R. A., y Dickson, M. W. (1996). Teams in organizations: Recent research on performance and effectiveness. Annual Review of Psychology, 47, 307–338.
Hackman, J. R. (1987). The design of work teams. En J. Lorsch (Ed.), Handbook of organizational behavior (pp. 315-342).Englewood Cliffs, NJ: Prentice-Hall.
Hackman, J. R. y Lawler, E. E. (1971). Employee reactions to job characteristics. Journal of
Applied Psychology Monograph, 55, 259-286.
Hackman, J R. y Oldham, G. R. (1974). The Job Diagnostic Survey: An Instrument for the Diagnostic of Jobs and the Evaluation of Job Redesign Projects. National Technical Information Service.U.S. Department of Commerce. Springfield. VA 22161 U.S.A.
- (1975). Development of the job diagnostic survey.Journal of Applied Psychology, 60, 159–170.
- (1976). Motivation through the design of work: Test of a theory. Organizational Behavior and Human Performance, 16, 250–279.
- (1980). Work redesign. Reading, MA: Addison-Wesley.
- (2010). Not what it was and not what it will be: The future of job design research. Journal of Organizational Behavior, 31, 463–479.
Hernández Sampieri, C. R., Fernández Collado, C. y Baptista L. P. (2001). La elaboración del marco teórico: revisión de la literatura y construcción de una perspectiva teórica. En Metodología de investigación (Segunda Ed.): 21-55. México: McGraw- Hill.
Herzberg, F. (1966). Work and the Nature of Man. New York.
- (1976). The managerial choice: To be efficient and to be human. Homewood, IL: Dow Jones-Irwin.
Hopenhayn, M (2002). Repensar el trabajo. Historia, profusión y perspectivas de un concepto, Segunda Reimpresión. Buenos Aires: Grupo Editorial Norma.
Hulin, C. L., y Blood, M. R. (1968). Job enlargement, individual differences, and work responses. Psychological Bulletin, 69, 41-55.
Humphrey, S. E., Nahrgang, J. D., y Morgeson, F. P. (2007). Integrating motivational, social, and contextual work design features: A meta-analytic summary and theoretical extension of the work design literature. Journal of Applied Psychology, 92, 1332-1356.
Ilgen, D.R. (1999). Teams embedded in organizations. Am. Psychol. 54,129–39
Iranzo, C. y Leite, M. P. (2006). La subcontratación laboral en América Latina. En Garza Toledo, E. (Coord.). Teorías Sociales y estudios del trabajo: Nuevos enfoques (Cap. 13, pp. 268- 288). Barcelona: Anthropos Editorial.
Jackson, P. R., Wall, T. D., Martin, R., y Davids, K. (1993). New measures of job control, cognitive demand, and production responsibility. Journal of AppliedPsychology, 78, 753–762.
Jodelet, D (1986a). Representaciones Sociales: Contribución a un saber sociocultural sin fronteras. En D. Jodelet y A. Guerrero Tapia (2000), Develando la cultura. Estructura en representaciones sociales. México: Universidad Autónoma de México.
- (1986b). La representación social: fenómeno, conceptos y teoría. En S. Moscovici (1986),Psicología social II, 1- 3. Barcelona: Paidós.
Johns, G., Xie, J. L., y Fang, Y. (1992). Mediating and moderating effects in job design. Journal of Management, 18, 657–676.
Jöreskog, K. G. (1967). Some Contributions to Maximum Likelihood Factor Analysis. Psychometrika, 32, 443- 482.
- (1969). A General Approach to Confirmatory Maximum Likelihood Factor Analysis. Psychometrika, 34, 183-202.
- (1970). A General Method for Analysis of Covariance Structures. Biometrika, 57, 239-51.
- (1973). A General Method for Estimating a Linear Structural Equation System. En A. Goldberger y O.D. Duncan (Eds.), Structural Equation Models in the Social Sciences (pp. 85-112). New York: Academic Press.
- (1978). Structural Analysis of Covariance and Correlation Matrices. Psychometrika, 36, 109-33.
Jöreskog, K. G., y Wold, H. O. (1982). Systems under indirect observation: Causality, structure, prediction (Vol. 139). Amsterdam.
Karasek, R. A. (1979). Job demands, job decision latitude, and mental strain: Implications for job redesign. Administration Science Quarterly, 24, 285–307.
- (1998). The new work organization, conductive production, and work quality policy. En M. Marmot (Ed.), Labor market changes and job insecurity: A challenge for social wellfare and health promotion (pp. 78-105). Copenhagen: WHO/Europe.
Kelly, J. (1992). Does job Re-Desing theory explain job Re-Design Outcomes? Human Relations, 45 (8), 753-774.
Kiggundu, M. N. (1983). Task interdependence and job design: Test of a theory. Organizational Behavior and Human Performance, 31, 145–172.
Kozlowski, S. W. J., y Ilgen, D. R. (2006). Enhancing the effectiveness of work groups and teams. Psychological Science in the Public Interest, 7, 77-124.
Kulik, C. T. y Oldham, G. R. (1988). Job Diagnostic Survey. En S. GAEL (Ed.) The Job Analysis Handbook for Business, Industry, and Government. Nueva York: John Wiley y Sons.
Loher, B. T., Noe, R. A., Moeller, N. L. y Fitzgerald, M. P. (1985). A meta-analysis of the relation of job characteristics to job satisfaction. Journal of Applied Psychology, 70, 280–289.
Lohmöller, J. B. (1989). Latent variable path modeling with partial least squares. Springer Sciencey Business Media. New York.
Maison, P. (2013) El trabajo en la posmodernidad. Buenos Aires: Granica.
Medcof, J.W. (1985). Training technologists to become managers. Research Management, 18(1), 18-21.
Morgeson, F. P., y Campion, M. A. (2003). Work design. En W. Borman, R. Klimoski, y D. Ilgen (Eds.), Handbook of psychology, volume twelve: Industrial and organizational psychology (pp. 423-452). New York: John Wiley.
Morgeson, F. P., y Humphrey, S.E. (2006). The Work Design Questionnaire (WDQ): Developing and validating a comprehensive measure for assessing job design and thenature of work. Journal of Applied Psychology, 91, 1321-1339.
- (2008). Trabajo y equipo de diseño: Hacia una conceptualización más integradora de diseño de trabajo. En J. Martocchio (Ed.), La investigación en el personal y gestión de recursos humanos (Vol. 27, pp. 39-91). Londres, Reino Unido: Emerald Group Publishing Limited.
Moscovici, S. (1979). El psicoanálisis, su imagen y su público. Buenos Aires: Huemul.
Munduate, L., Fuertes, F. y Hontangas, P. (1993). Programa informático para evaluación y diagnóstico de puestos de trabajo para la mejora de la calidad de vida laboral. (Vol. 1 Marco conceptual y operacional, vol. 2 Manual del Programa). Sevilla, Consejería de Condiciones de Trabajo de la Junta de Andalucía.
Myers, D. G. (1999). Close relationships and quality of life. En D. Kahneman, E. Diener, y N. Schwarz (Eds.), Well-being: The foundations of hedonic psychology (pp. 374–391). New York, NY: Russell Sage Foundation.
Oldham, G.R., Hackman, J.R., y Pearce, J.L. (1976). Condiciones en las que los empleados responden positivamente al trabajo enriquecido. Journal of Applied Psychology, 61, 395-403.
Parker, S. K., Morgeson, F. P. y Johns, G. (2017). One Hundred Years of Work Design Research: Looking Back and looking Forward. Journal of Applied Psychology, 102 (3), 403-420.
Parker, S. K., y Wall, T. D. (1998). Job and work design: Organizing work to promote well-being and effectiveness. London: Sage.
- (2001). Work design: Learning from the past and mapping a new terrain. En N. Anderson, D. S. Ones, H. K. Sinangil, C. Viswesvaran (Eds.), Handbook of industrial, work and organizational psychology: Vol. 1. Personnel psychology (pp. 90 –109). London: Sage.
Parker, S. K., Wall, T. D., & Cordery, J. L. (2001). Future work design research and practice: Towards an elaborated model of work design. Journal of Occupational and Organizational Psychology, 74: 413-440.
Pérez, A. y Guzmán, M. (2015). Los estudios organizacionales como programa de investigación. Cintamoebio, 53, 104‐123. Recuperado de www.moebio.uchile.cl/53/perez.html
Perretti, F. y Negro, G. (2006). Filling Empty Seats: How Status and Organizational Hierarchies Affect Exploration Versus Exploitation In Team Design. Academy of Management Journal, 49 (4), 759-77.
Porter, L.W. y Lawler, E.E. (1968). Managerial actitudes and perfomance. Homewood, III: Irwin-Dorsey.
Roberts, K. H. y Glick, W. (1981). The job characteristics approach to task design: A critical review. Journal of Applied Psychology, 66, 193–217.
Ryan, R. M. y Deci, E. L. (2001). To be happy or to be self-fulfilled: A review of research on hedonic and eudaemonic well-being. En S. Fiske (Ed.), Annual Review of Psychology (52), 141-166. Palo Alto, CA: Annual Reviews, Inc
Sanchez, G. (2013). PLS Path Modeling with R. Berkeley: Trowchez Editions.
Schwartz, S. H. (2005a). Basic human values; Their content and structure across countries. En A. Tamayo y J. Porto(Eds.), Valores e Trabalho. Brasilia: Editora Universidad de Brasilia.
- (2005b). Robustness and fruitfulness of a theory of universals in individual values. En A. Tamayo y J. Porto(Eds.), Valores e Trabalho. Brasilia: Editora Universidad de Brasilia.
Schwartz, S. H. y Bilsky, W. (1987). Toward a psychological structure of human values. Journal of Personality and Social Psychology, 53, 550- 562.
- (1990). Toward a theory of the universal content and structure of values: Extensions and cross-cultural replications. Journal of Personality and Social Psychology, 58, 878- 891.
-
Schwartz, S., Surkiss, S. y Ros, M. (1999). Valores Básicos Individuales, Valores de Trabajo y Significado de Trabajo. Psicología aplicada: revisión internacional, 48 (1), 49- 71.
Sims, H. P., Szilagyi, A. D. y Keller, R. T. (1976). The measurement of job characteristics.Academy of Management Journal, 19, 195-212.
Skrondal, A.y Rabe-Hesketh, S. (2004). Generalizedlatent variable modeling: Multilevel, longitudinal, and structural equation models. Boca Raton, FL: Chapmany Hall/CRC.
Stewart, G.L. (2006). A meta-analytic review of relationships between team design features and team performance. Journal of Management, 32, 29–54.
Taber, T.D. y Taylor, E. (1990). A Review and Evaluation of the Psychometric Properties of the Job Diagnostic Survey. Personnel Psychology, 43(3), 467-500.
Tenenhaus M. (1998). La Régression PLS: Théorie et Pratique. Paris: Technip.
Vasapollo, L. (2015). El análisis de Marx acerca de la centralidad del conflicto entre el capital y trabajo en relación de clase para construir la superación del capitalismo. Recuperado de: http://www.cubaliteraria.cu/revista/sitio_ma3/pages/ultimo.html.
Vroom, V. (1964). Work and Motivation. New York: Wiley.
Wall, T. D., Jackson, P. R., y Davids, K. (1992). Operator work design and robotics system performance: A serendipitous field study. Journal of Applied Psychology, 77, 353–362.
Wold, H. (1985). Partial Least Squares. Encyclopedia of statistical sciences , vol 6 Kotz, S & Johnson, N.L. (Eds), John Wiley & Sons, New York, pp 581-591.
Wong, C. S., y Campion, M. A. (1991). Development and test of a task level model of motivational job design. Journal of Applied Psychology, 76, 825–837.
Downloads
Additional Files
- Archivo xml (Spanish)
- Figura N 1 Herramienta de diagnóstico (Spanish)
- Tabla N 1 Variables, preguntas y opciones de respuesta (Spanish)
- Figura N 2: Modelo SEM aplicado a hipótesis 1 (Spanish)
- Figura N 3: Modelo SEM aplicado a hipótesis 1 ampliada (Spanish)
- Figura N 4: Cargas Constitutivas de la significatividad del trabajo (Spanish)
- Figura N 5: Modelo SEM aplicado a hipótesis 2 (Spanish)
- Figura N 6: Modelo SEM aplicado a hipótesis 2 ampliada (Spanish)
- Figura N 7: Cargas Constructivas (Spanish)
- Tabla N 5: Variables, preguntas y opciones de respuesta... (Spanish)
- Figura N 9: Modelo SEM aplicado a hipótesis 3 (Spanish)
- Figura n 10: Modelo SEM aplicado a hipótesis 3 ampliada (Spanish)
- Figura n 11: Cargas Cosntitutivas... (Spanish)
- Tabla 2: resultado del modelo... (Spanish)
- Tabla 3: resultado del modelo... (Spanish)
- Tabla 4: resultado del modelo... (Spanish)
- Figura 8: Diagrama de sedimentación... (Spanish)
Published
Issue
Section
License
Those authors who have publications with this journal, agree with the following terms:
a. Authors will retain its copyright and will ensure the rights of first publication of its work to the journal, which will be at the same time subject to the Creative Commons Atribución-NoComercial-CompartirIgual 4.0 Internacional (CC BY-NC-SA 4.0) allowing third parties to share the work as long as the author and the first publication on this journal is indicated.
b. Authors may elect other non-exclusive license agreements of the distribution of the published work (for example: locate it on an institutional telematics file or publish it on an monographic volume) as long as the first publication on this journal is indicated,
c. Authors are allowed and suggested to disseminate its work through the internet (for example: in institutional telematics files or in their website) before and during the submission process, which could produce interesting exchanges and increase the references of the published work. (see The effect of open Access)
























