Un Tablero de comando para el sector de la construcción de la provincia de La Pampa: Variables relevantes para la toma de decisiones
DOI:
https://doi.org/10.24215/23143738e041Palabras clave:
Desempeño; gestión; perspectivas no económicas.Resumen
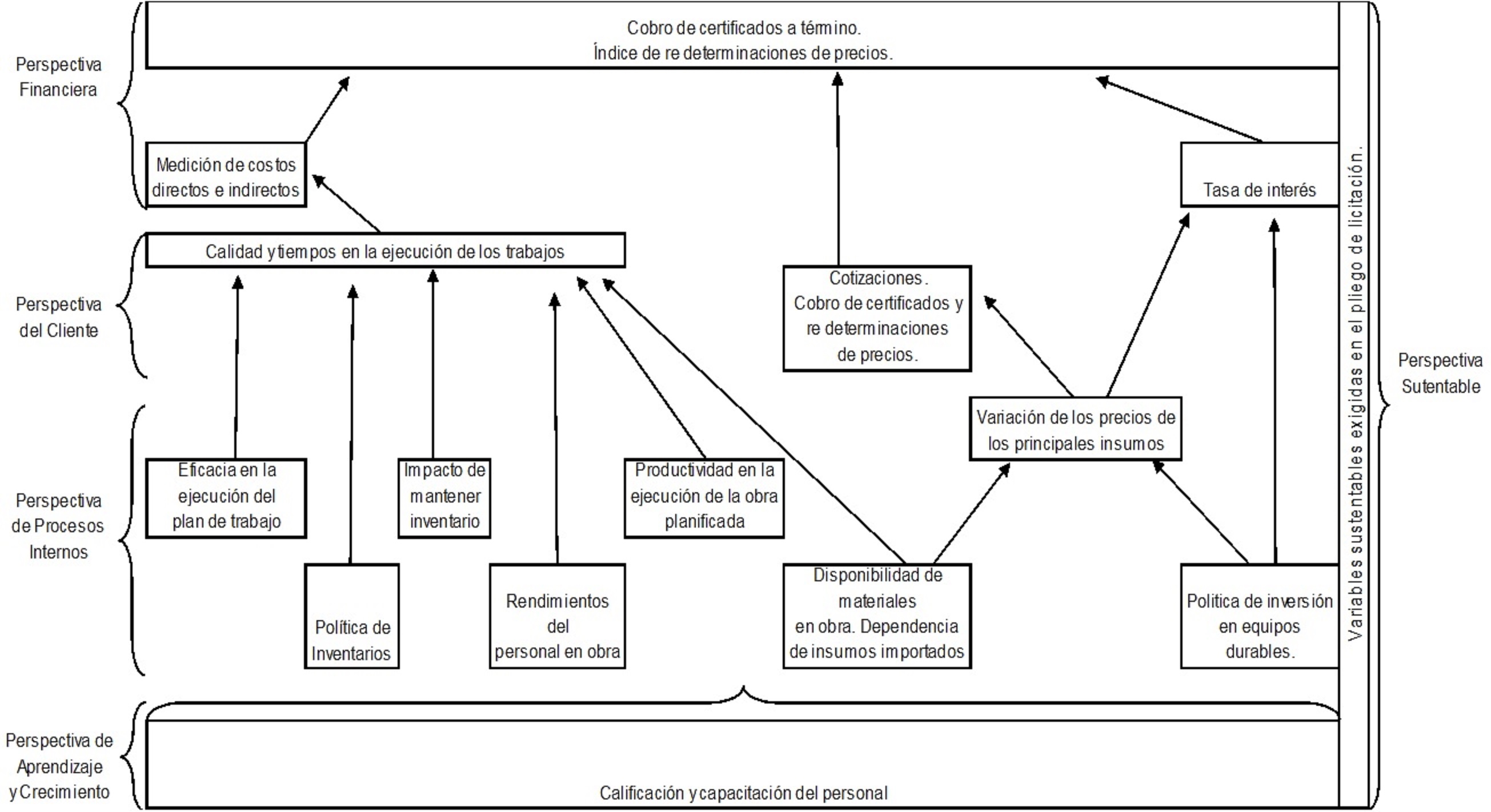
El trabajo tiene por objeto relevar la importancia relativa de los factores intervinientes en el desempeño del sector de la construcción del departamento capital de la provincia de La Pampa. Parte de la hipótesis de que los empresarios, gerentes y administradores de las empresas constructoras del medio valoran más los factores económicos–financieros, dejando de lado lo relativo al ambiente, los procesos productivos, tecnológicos y organizacionales. Para abordar el objetivo y corroborar la hipótesis, se realizaron entrevistas semi estructuradas a los empresarios, gerentes y administradores de las empresas constructoras que se encontraban habilitadas en el Registro de Licitadores. Se analizaron las diferentes perspectivas del tablero de comando con el fin de obtener los factores más representativos en el proceso de toma de decisiones y evaluación del desempeño. Estos datos fueron procesados y posteriormente validados por agentes calificados. Los factores fueron agrupados en cinco perspectivas, dispuestas en un flujograma relacional de tablero de comando como herramienta de gestión. Se concluyó que las empresas y los agentes calificados consideran relevante para la toma de decisiones del sector el factor rentabilidad, es decir, la oportunidad de ganar dinero, y dejan de lado perspectivas importantes para la sostenibilidad del negocio.
Descargas
Descargas
Archivos adicionales
Publicado
Número
Sección
Licencia
Aquellos autores/as que tengan publicaciones con esta revista, aceptan los términos siguientes:
- Los autores/as conservarán sus derechos de autor y garantizarán a la revista el derecho de primera publicación de su obra, el cuál estará simultáneamente sujeto a la Creative Commons Atribución-NoComercial-CompartirIgual 4.0 Internacional (CC BY-NC-SA 4.0) que permite a terceros compartir la obra siempre que se indique su autor y su primera publicación esta revista, no hagan uso comercial de ella y las obras derivadas de hagan bajo la misma licencia.
- Los autores/as podrán adoptar otros acuerdos de licencia no exclusiva de distribución de la versión de la obra publicada (p. ej.: depositarla en un archivo telemático institucional o publicarla en un volumen monográfico) siempre que se indique la publicación inicial en esta revista.
- Se permite y recomienda a los autores/as difundir su obra a través de Internet (p. ej.: en archivos telemáticos institucionales o en su página web) antes y durante el proceso de envío, lo cual puede producir intercambios interesantes y aumentar las citas de la obra publicada. (Véase El efecto del acceso abierto).























